Inicio
Proyecto
Documentación
Nosotros
Semestre 3
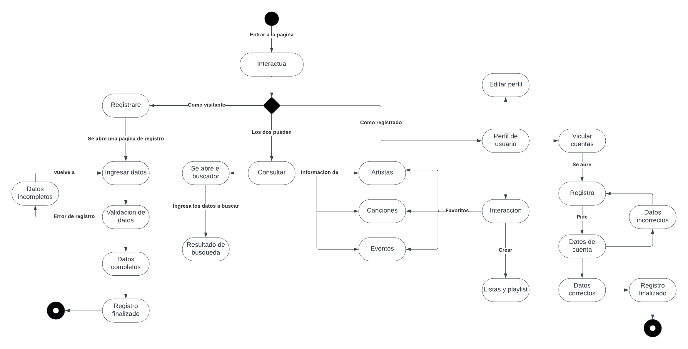
Diagrama de Actividades
Diagrama de estados
Archivos
Informe IEEE-830
Niveles de maduración
Metodo propua
Plantilla Porter
Guia implementacion
Implementacion fases
Guia de implementacion