Inicio
Proyecto
Documentación
Nosotros
Semestre 1
Caso de uso
Base de datos
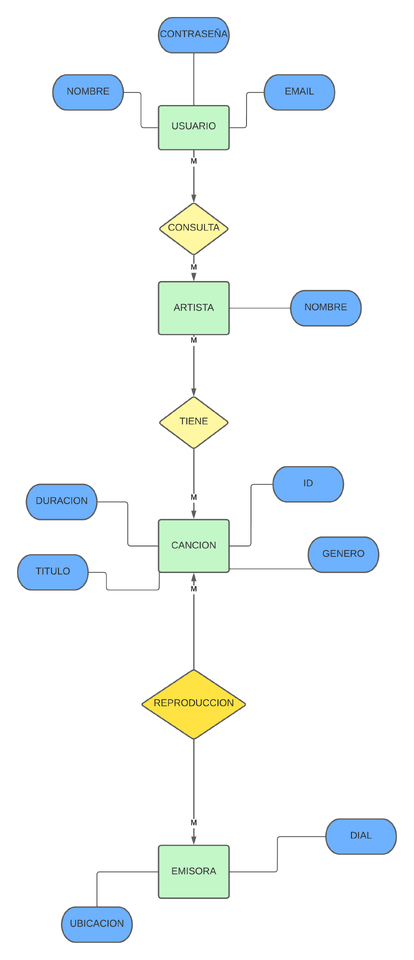
Diagrama E/R
Archivos
Marco teorico
BD La mega